On this page
Gene regulation is the fundamental process that controls genome function and it pervades most biology, from organismal development to cellular differentiation and physiological responses to external stimuli and pathogens. At the post-transcriptional level, the control over RNA fate and function has emerged as a central hallmark of gene regulation with enormous biological, technological and biomedical implications. But what are the timescales, molecular features and constituting components of transcript-specific and global RNA decay? And how does post-transcriptional gene regulation intersect with dedicated pathways of RNA metabolism to support robust biological systems? Our goal is to understand how the quality and quantity of the transcriptome is controlled at the molecular level in flies and mammals.
Our studies aim to [1] provide insights into the emerging role of RNA modifications in the regulation of RNA fate and function, [2] determine possible causes for aberrant gene expression profiles that have been associated with human diseases; and [3] establish technologies that unravel the molecular signatures of RNA decay, as well as its functional components and their organization in pathways. To this end, we employ quantitative biochemical methods, cell culture experiments, and in vivo genetics to dissect the mechanisms and biological functions of RNA silencing in flies and cultured mammalian cells; and we combine time-resolved transcriptomics and functional genetics with bioinformatics, to unravel the time-scales and functional organization of post-transcriptional gene silencing at the molecular and genomic scale.
Argonaute-bound microRNAs silence mRNA expression in a dynamic and regulated manner to control organismal development, physiology, and disease. We show that time-resolved small RNA sequencing opens new experimental avenues to deconvolute the timescales, molecular features, and regulation of small RNA silencing pathways in living cells. See our publication in Molecular Cell.
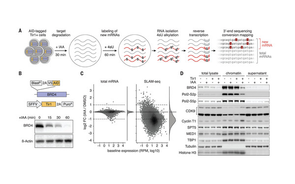
Defining direct targets of transcription factors and regulatory pathways is key to understanding their roles in physiology and disease. We combined SLAM-seq with pharmacological and chemical-genetic perturbation in order to define regulatory functions of two transcriptional hubs in cancer, BRD4 and MYC. See our publication in Science.
Gene expression profiling by high-throughput sequencing reveals qualitative and quantitative changes in RNA species at steady state but obscures the intracellular dynamics of RNA transcription, processing and decay. We show that SLAMseq facilitates the dissection of fundamental mechanisms that control gene expression in an accessible, cost-effective and scalable manner. See our publication in Nature Methods.
The posttranscriptional addition of nucleotides to the 3' end of RNA regulates the maturation, function, and stability of RNA species in all domains of life. We identified the Terminal RNA uridylation-mediated processing (TRUMP) complex that plays a key role in the cytoplasmic quality control of non-coding RNAs in Drosophila. See our publication in EMBO Journal.
Uridylation of RNA species represents an emerging theme in post-transcriptional gene regulation. In the microRNA pathway, such modifications regulate small RNA biogenesis and stability in plants, worms, and mammals. We show that hairpin uridylation may serve as a barrier for the de novo creation of microRNAs in Drosophila. See our publication in Molecular Cell.
Project title: “Bridging temporal resolution gaps to dissect RNA silencing at the molecular and genomic scale" (ERC-CoG, RiboTrace, 866166)

SFB RNAdeco: Decorating RNA for a purpose
Project title: “Molecular origin and biological function of microRNA sequence diversification" (F8002)

doc.funds "RNA@core: Molecular mechanisms in RNA biology" (DOC177)


Defining the autism cell phenotypic landscape
Date: 2025-02-20, Time: 11:00:00, Speaker: Gaia Novarino, Location: IMBA/GMI Lecture Hall, Type: VBC Regular Seminar, Institute: ISTA, Host: Dea Slade
Monday Seminar (Internal)
Date: 2025-02-24, Time: 12:30:00, Speaker: BAYERL Jonas (Zuber)ZABOLOCKI Michael (Knoblich)EDER Stephanie (Zimmer), Location: IMP Lecture Hall, Type: Monday Seminar, Institute: Open only to IMP/IMBA/GMI/Max Perutz Labs, Host: None
Transposable Elements: from parasites to symbionts
Date: 2025-02-27, Time: 11:00:00, Speaker: Cedric Feschotte, Location: IMBA/GMI Lecture Hall, Type: VBC Regular Seminar, Institute: Cornell University, Host: Joanna Jachowicz
Monday Seminar (Internal)
Date: 2025-03-03, Time: 12:30:00, Speaker: KROETENHEERDT Eva (Leonard)RÖHSNER Josef (Pauli)RIABOV Daria (Plaschka), Location: IMP Lecture Hall, Type: Monday Seminar, Institute: Open only to IMP/IMBA/GMI/Max Perutz Labs, Host: None
Title to be announced
Date: 2025-03-06, Time: 11:00:00, Speaker: Zach Smith, Location: IMBA/GMI Lecture Hall, Type: Impromptu Seminar, Institute: MIT, Host: Joanna Jachowicz
Monday Seminar (Internal)
Date: 2025-03-10, Time: 12:30:00, Speaker: CHO Chung Hyun (Berger)SEIDL Carina (Tanaka)MIGOTTI Mario (Konrat), Location: IMP Lecture Hall, Type: Monday Seminar, Institute: Open only to IMP/IMBA/GMI/Max Perutz Labs, Host: None
Form follows function - Correlative volumeEM studies of organelles
Date: 2025-03-10, Time: 11:00:00, Speaker: Eija Jokitalo, Location: IMBA/GMI Lecture Hall, Type: Max Perutz Labs Impromptu Seminar , Institute: University of Helsinki, Host: Shotaro Otsuka
Cis-regulatory strategies integrating spatial and temporal tissue patterning
Date: 2025-03-11, Time: 11:00:00, Speaker: Joaquina Delas, Location: IMBA/GMI Lecture Hall, Type: Impromptu Seminar, Institute: University College London, Host: Diana Pinheiro, Alex Stark
SY-Stem
Date: 2025-03-12, Time: 09:00:00, Speaker: , Location: IMP Lecture Hall, Type: Symposium, Institute: None, Host: None
Monday Seminar (Internal)
Date: 2025-03-17, Time: 12:30:00, Speaker: CHEN Shenzhi (Stark)BINDL Michael (Leeb)JÄGER Martin (Obenauf), Location: IMP Lecture Hall, Type: Monday Seminar, Institute: Open only to IMP/IMBA/GMI/Max Perutz Labs, Host: None
Unravelling the inner secrets of cells with live-cell super-resolution microscopy
Date: 2025-03-19, Time: 10:00:00, Speaker: Francesca Bottanelli, Location: Lecture Hall A, VBC 5, Type: Impromptu Seminar, Institute: Freie Universität Berlin, Host: Jonas Ries
Title to be announced
Date: 2025-03-20, Time: 11:00:00, Speaker: Geert Kops, Location: IMBA/GMI Lecture Hall, Type: VBC Regular Seminar, Institute: Hubrecht Institute, Host: Joao Matos
Title to be announced
Date: 2025-03-21, Time: 10:00:00, Speaker: Colinda Scheele, Location: IMBA/GMI Lecture Hall, Type: Impromptu Seminar, Institute: VIB-UGent, Host: Diana Pinheiro
Monday Seminar (Internal)
Date: 2025-03-24, Time: 12:30:00, Speaker: MAYA Juan (Balzarotti)DOSA Anna (Clausen)KOBER Julia (Ramundo), Location: IMP Lecture Hall, Type: Monday Seminar, Institute: Open only to IMP/IMBA/GMI/Max Perutz Labs, Host: None
How human immunodeficiency virus enters the nucleus
Date: 2025-03-27, Time: 11:00:00, Speaker: Martin Beck, Location: IMBA/GMI Lecture Hall, Type: VBC Regular Seminar, Institute: Max Planck Institute for Biophysics, Host: Alwin Köhler
Monday Seminar (Internal)
Date: 2025-03-31, Time: 12:30:00, Speaker: HOLZER Elisabeth (Martens)THEMANN Jan (Knoblich)SCARAMUZZA Federico (Tessmar), Location: IMP Lecture Hall, Type: Monday Seminar, Institute: Open only to IMP/IMBA/GMI/Max Perutz Labs, Host: None
Title to be announced
Date: 2025-04-03, Time: 11:00:00, Speaker: Rotem Sorek, Location: IMBA/GMI Lecture Hall, Type: VBC Regular Seminar, Institute: Weizmann Institute, Host: Sebastian Falk
Monday Seminar (Internal)
Date: 2025-04-07, Time: 12:30:00, Speaker: CHAO Victor (Huis)KHANDEKAR Ameya (Ellis)KROGULL Daniel (Burga), Location: IMP Lecture Hall, Type: Monday Seminar, Institute: Open only to IMP/IMBA/GMI/Max Perutz Labs, Host: None
"Tiles of Life" Symposium
Date: 2025-04-10, Time: 09:00:00, Speaker: , Location: IMP Lecture Hall , Type: Symposium, Institute: None, Host: SMICH community
Tiles of Life - Student Symposium
The symposium will explore the intricate "tiles" that form the vast and diverse fields of molecular biology and aims to foster discussions and inspire collaborations by bringing the “tiles of life” together. The program includes several talks by esteemed and international speakers sharing their latest findings to link the molecular mosaic of the cell - from structures to organisms. Additionally, we will highlight the research of the SMICH community on campus by complementing the program with student talks.
Monday Seminar (Internal)
Date: 2025-04-14, Time: 12:30:00, Speaker: OKUN Anastasia (Karagöz)COLLISON Robert (Ramundo)WELZL Paul (Balzarotti/Plaschka), Location: IMP Lecture Hall, Type: Monday Seminar, Institute: Open only to IMP/IMBA/GMI/Max Perutz Labs, Host: None
Title to be announced
Date: 2025-04-24, Time: 11:00:00, Speaker: Maria Cristina Gambetta, Location: IMBA/GMI Lecture Hall, Type: VBC Regular Seminar, Institute: University of Lausanne, Host: Anton Goloborodko
Title to be announced
Date: 2025-04-25, Time: 10:30:00, Speaker: Takshi Hiragi, Location: IMP Seminar Room 1.014/16, Type: IMP Impromptu Seminar, Institute: Hubrecht Institute, Host: Diana Pinheiro
Monday Seminar (Internal)
Date: 2025-04-28, Time: 12:30:00, Speaker: SUWITA Johannes (Pauli)GRABARCZYK Daniel (Clausen)PANDA Aswini (Falk), Location: IMP Lecture Hall, Type: Monday Seminar, Institute: Open only to IMP/IMBA/GMI/Max Perutz Labs, Host: None
Monday Seminar (Internal)
Date: 2025-05-05, Time: 12:30:00, Speaker: KIM Olena (Knoblich)JOB Nikhil (Dolan)ADELMANN Leonie (Raible), Location: IMP Lecture Hall, Type: Monday Seminar, Institute: Open only to IMP/IMBA/GMI/Max Perutz Labs, Host: None
Microsymposium on RNA Biology'
Date: 2025-05-07, Time: 09:00:00, Speaker: , Location: IMP Lecture Hall, Type: Symposium, Institute: None, Host: None
EMBO meeting on RNA meets Protein decay
Date: 2025-05-11, Time: 14:00:00, Speaker: , Location: IMP Lecture Hall, Type: Symposium, Institute: None, Host: None
Monday Seminar (Internal)
Date: 2025-05-12, Time: 12:30:00, Speaker: SCIBISZ Grzegorz (Karagöz)VAN GENDEREN Emiel (Rivron)BOZKURT Miray (Tanaka), Location: IMP Lecture Hall, Type: Monday Seminar, Institute: Open only to IMP/IMBA/GMI/Max Perutz Labs, Host: None
Title to be announced
Date: 2025-05-15, Time: 11:00:00, Speaker: Chuna Ram Choudhary, Location: IMBA/GMI Lecture Hall, Type: VBC Regular Seminar, Institute: University of Copenhagen, Host: Alex Stark
Monday Seminar (Internal)
Date: 2025-05-19, Time: 12:30:00, Speaker: POTTENDORFER Elisabeth (Obenauf)WALLNER Eva-Sophie (Dolan)BECKER Moritz (Leeb), Location: IMP Lecture Hall, Type: Monday Seminar, Institute: Open only to IMP/IMBA/GMI/Max Perutz Labs, Host: None
Title to be announced
Date: 2025-05-22, Time: 11:00:00, Speaker: Manuel Leonetti, Location: IMBA/GMI Lecture Hall, Type: VBC Regular Seminar, Institute: CZ Biohub San Francisco, Host: Elif Karagöz
Monday Seminar (Internal)
Date: 2025-05-26, Time: 12:30:00, Speaker: DIMITROVA Polina (Van der Veeken)STRAVS Ana (Knoblich)SCHÖNLEIN Martin (Obenauf), Location: IMP Lecture Hall, Type: Monday Seminar, Institute: Open only to IMP/IMBA/GMI/Max Perutz Labs, Host: None
Monday Seminar (Internal)
Date: 2025-06-02, Time: 12:30:00, Speaker: SABATH Kevin (Plaschka/Stark)MANCHENO JUNCOSA Estela (Mendjan)HORENKAMP Simone (Tanaka), Location: IMP Lecture Hall, Type: Monday Seminar, Institute: Open only to IMP/IMBA/GMI/Max Perutz Labs, Host: None
Title to be announced
Date: 2025-06-12, Time: 11:00:00, Speaker: Stefan Mundlos, Location: IMBA/GMI Lecture Hall, Type: VBC Regular Seminar, Institute: Max Planck Institute for Molecular Genetics, Host: Julius Brennecke
Monday Seminar (Internal)
Date: 2025-06-16, Time: 12:30:00, Speaker: BERGER Sonja (Goloborodko)KOWALD Saskia (Gaidt)KAPRAL Thomas (Zagrovic), Location: IMP Lecture Hall, Type: Monday Seminar, Institute: Open only to IMP/IMBA/GMI/Max Perutz Labs, Host: None
Title to be announced
Date: 2025-06-18, Time: 11:00:00, Speaker: Nikhil Joshi, Location: IMBA/GMI Lecture Hall, Type: VBC Regular Seminar, Institute: Yale University, Host: Joris Van der Veeken
Monday Seminar (Internal)
Date: 2025-06-23, Time: 12:30:00, Speaker: BUCHERON Chloe (Menche)KRUMWIEDE Luisa (Gaidt)PACHANO Tomas (Stark), Location: IMP Lecture Hall, Type: Monday Seminar, Institute: Open only to IMP/IMBA/GMI/Max Perutz Labs, Host: None
Monday Seminar (Internal)
Date: 2025-06-30, Time: 12:30:00, Speaker: SCHINDLER Lukas (Schlögelhofer)MANDLBURGER Nikolaus (Stark)OTTO Magdalena (Leonard), Location: IMP Lecture Hall, Type: Monday Seminar, Institute: Open only to IMP/IMBA/GMI/Max Perutz Labs, Host: None
Title to be announced
Date: 2025-07-03, Time: 11:00:00, Speaker: Matthias Mann, Location: IMBA/GMI Lecture Hall, Type: VBC Regular Seminar, Institute: Max-Planck Institute of Biochemistry, Host: Marco Hein
Monday Seminar (Internal)
Date: 2025-07-07, Time: 12:30:00, Speaker: TRUS Palina (Peters)KOBAKHIDZE George (Dong)KONGSTED Thea (Dolan), Location: IMP Lecture Hall, Type: Monday Seminar, Institute: Open only to IMP/IMBA/GMI/Max Perutz Labs, Host: None
Title to be announced
Date: 2025-07-10, Time: 11:00:00, Speaker: Simon Alberti, Location: IMBA/GMI Lecture Hall, Type: VBC Regular Seminar, Institute: TU Dresden, Host: Erinc Hallacli
Monday Seminar (Internal)
Date: 2025-07-14, Time: 12:30:00, Speaker: RUSCH Emma (Golobordko)VELIKOV Daniel (Matos)VOGEL Alexander (Clausen/Yudushkin), Location: IMP Lecture Hall, Type: Monday Seminar, Institute: Open only to IMP/IMBA/GMI/Max Perutz Labs, Host: None
Monday Seminar (Internal)
Date: 2025-07-21, Time: 12:30:00, Speaker: ANGELOPOULOU Eleni (Ellis)SCHAFFER Petra (Grade)RAMIREZ America (Köhler), Location: IMP Lecture Hall, Type: Monday Seminar, Institute: Open only to IMP/IMBA/GMI/Max Perutz Labs, Host: None
Monday Seminar (Internal)
Date: 2025-07-28, Time: 12:30:00, Speaker: DIMITRIADI Anna (Mendjan)LEITNER Moritz (Martinez)BRADAMANTE Gabriele (Biooptics), Location: IMP Lecture Hall, Type: Monday Seminar, Institute: Open only to IMP/IMBA/GMI/Max Perutz Labs, Host: None
Monday Seminar (Internal)
Date: 2025-08-04, Time: 12:30:00, Speaker: LI Wenxin (Zimmer)FISCHER Felix (Zagrovic)ABESAMIS Kim Ivan (Dong), Location: IMP Lecture Hall, Type: Monday Seminar, Institute: Open only to IMP/IMBA/GMI/Max Perutz Labs, Host: None
Monday Seminar (Internal)
Date: 2025-08-11, Time: 12:30:00, Speaker: KLEIFELD Justus (Urban)JAHNEL Stefan (Mendjan)BHATTACHARYA Mrinnanda (Zimmer), Location: IMP Lecture Hall, Type: Monday Seminar, Institute: Open only to IMP/IMBA/GMI/Max Perutz Labs, Host: None
Monday Seminar (Internal)
Date: 2025-08-18, Time: 12:30:00, Speaker: BELL Lillie (Clausen)MIHAILOVIC Milica (Karagöz), Location: IMP Lecture Hall, Type: Monday Seminar, Institute: Open only to IMP/IMBA/GMI/Max Perutz Labs, Host: None
Monday Seminar (Internal)
Date: 2025-08-25, Time: 12:30:00, Speaker: BOHL VIALLEFONT Gregoire (Nordborg)MARCHIORI Elisa (Van der Veeken)MCATEER Tara (Pinheiro), Location: IMP Lecture Hall, Type: Monday Seminar, Institute: Open only to IMP/IMBA/GMI/Max Perutz Labs, Host: None
Monday Seminar (Internal)
Date: 2025-09-01, Time: 12:30:00, Speaker: KIRCHGATTERER Paul (Gaidt)ACHLEITNER Sonja (Martens)KAYA Oguzhan (Knoblich), Location: IMP Lecture Hall, Type: Monday Seminar, Institute: Open only to IMP/IMBA/GMI/Max Perutz Labs, Host: None
Monday Seminar (Internal)
Date: 2025-09-08, Time: 12:30:00, Speaker: HUTH Michelle (Leeb)RADHAKRISHNA PILLAI Balashankar (Brennecke)REN Kaike (Otsuka), Location: IMP Lecture Hall, Type: Monday Seminar, Institute: Open only to IMP/IMBA/GMI/Max Perutz Labs, Host: None
Monday Seminar (Internal)
Date: 2025-09-15, Time: 12:30:00, Speaker: GONZALEZ ALVARADO Maria Nazareth (Grade)KASHKO Nataliia (Matos)OBERHUEMER Michael (Leeb), Location: IMP Lecture Hall, Type: Monday Seminar, Institute: Open only to IMP/IMBA/GMI/Max Perutz Labs, Host: None
Title to be announced
Date: 2025-09-18, Time: 11:00:00, Speaker: Katja Wassmann, Location: IMBA/GMI Lecture Hall, Type: VBC Regular Seminar, Institute: Institute Jacques Monod, Host: Joao Matos, Peter Schlögelhofer
Monday Seminar (Internal)
Date: 2025-09-22, Time: 12:30:00, Speaker: KONSTANTINOU Andri (Obenauf)HARTMANN Felix (Matos)JENTOFT Ida (Pauli), Location: IMP Lecture Hall, Type: Monday Seminar, Institute: Open only to IMP/IMBA/GMI/Max Perutz Labs, Host: None
Title to be announced
Date: 2025-09-25, Time: 11:00:00, Speaker: Fabian Theis, Location: IMBA/GMI Lecture Hall, Type: VBC Regular Seminar, Institute: Computational Health Center, Helmholtz Munich, Host: Alex Stark
Monday Seminar (Internal)
Date: 2025-09-29, Time: 12:30:00, Speaker: PAVLOVA Anzhela (Matos)SHARMA Sanskriti (Ellis)VETRANO Pamela (Ramundo), Location: IMP Lecture Hall, Type: Monday Seminar, Institute: Open only to IMP/IMBA/GMI/Max Perutz Labs, Host: None
Monday Seminar (Internal)
Date: 2025-10-06, Time: 12:30:00, Speaker: WIGHARD Sara Sylvia (Burga)PRLESI Ines (Gerlich)BECHT Nanette (Gaidt), Location: IMP Lecture Hall, Type: Monday Seminar, Institute: Open only to IMP/IMBA/GMI/Max Perutz Labs, Host: None
Title to be announced
Date: 2025-10-09, Time: 11:00:00, Speaker: Alexander van Oudenaarden, Location: IMBA/GMI Lecture Hall, Type: VBC Regular Seminar, Institute: Hubrecht Institute, Host: Elly Tanaka
Monday Seminar (Internal)
Date: 2025-10-13, Time: 12:30:00, Speaker: PIECH Lucas (Leonard)NABIH MOSTAFA Amena (Pauli)GREMMELMAIER Constanze (Plaschka), Location: IMP Lecture Hall, Type: Monday Seminar, Institute: Open only to IMP/IMBA/GMI/Max Perutz Labs, Host: None
Title to be announced
Date: 2025-10-16, Time: 11:00:00, Speaker: Anne Brunet, Location: IMBA/GMI Lecture Hall, Type: VBC Regular Seminar, Institute: Stanford University, Host: Andrea Pauli
Monday Seminar (Internal)
Date: 2025-10-20, Time: 12:30:00, Speaker: KYPRIANOU Christos (Rivron)MOYSIADOU Sofia (Obenauf)GALLAGE CHANUKA POSHITHA Fernando (Zimmer), Location: IMP Lecture Hall, Type: Monday Seminar, Institute: Open only to IMP/IMBA/GMI/Max Perutz Labs, Host: None
Title to be announced
Date: 2025-10-23, Time: 11:00:00, Speaker: Aydan Bulut-Karslioglu, Location: IMBA/GMI Lecture Hall, Type: VBC Regular Seminar, Institute: MPI Berlin, Host: Joanna Jachowicz, Martin Leeb
Monday Seminar (Internal)
Date: 2025-10-27, Time: 12:30:00, Speaker: IAROVENKO Svetlana (Brennecke)HIDAKA Takuya (Gerlich), Location: IMP Lecture Hall, Type: Monday Seminar, Institute: Open only to IMP/IMBA/GMI/Max Perutz Labs, Host: None
Title to be announced
Date: 2025-10-30, Time: 11:00:00, Speaker: Kresten Lindorff-Larssen, Location: IMBA/GMI Lecture Hall, Type: VBC Regular Seminar, Institute: University of Copenhagen, Host: David Haselbach
Monday Seminar (Internal)
Date: 2025-11-03, Time: 12:30:00, Speaker: DIAS Ana Beatriz (Slade)VALERI Erika (Gaidt)CHATZIANGELOU Myrto (Stark), Location: IMP Lecture Hall, Type: Monday Seminar, Institute: Open only to IMP/IMBA/GMI/Max Perutz Labs, Host: None
Monday Seminar (Internal)
Date: 2025-11-10, Time: 12:30:00, Speaker: FRASZ Lisa-Maria (Obenauf)MYLARSHCHIKOV Dmitry (Gerlich)SAHA Sayantan (Huis), Location: IMP Lecture Hall, Type: Monday Seminar, Institute: Open only to IMP/IMBA/GMI/Max Perutz Labs, Host: None
Title to be announced
Date: 2025-11-13, Time: 11:00:00, Speaker: Jamie Hackett, Location: IMBA/GMI Lecture Hall, Type: VBC Regular Seminar, Institute: EMBL Rome, Host: Joanna Jachowicz, Martin Leeb
Monday Seminar (Internal)
Date: 2025-11-17, Time: 12:30:00, Speaker: PITASI Mattia (Leeb)FORBES Rebecca (Görke)MATURI Samuele (Grade), Location: IMP Lecture Hall, Type: Monday Seminar, Institute: Open only to IMP/IMBA/GMI/Max Perutz Labs, Host: None
To be annouced
Date: 2025-11-20, Time: 11:00:00, Speaker: Noam Stern-Ginossar, Location: IMBA/GMI Lecture Hall, Type: VBC Regular Seminar, Institute: Weizmann Institute of Science, Host: Marco Hein
Monday Seminar (Internal)
Date: 2025-11-24, Time: 12:30:00, Speaker: HEINZL Monika (Stark)MARTZIOS Panagiotis (Huis)BASTOS VENTURA Guilherme (Pinheiro), Location: IMP Lecture Hall, Type: Monday Seminar, Institute: Open only to IMP/IMBA/GMI/Max Perutz Labs, Host: None
Monday Seminar (Internal)
Date: 2025-12-01, Time: 12:30:00, Speaker: JONASSON Mattias (Bücker)KNAUDT Hannah (Haselbach), Location: IMP Lecture Hall, Type: Monday Seminar, Institute: Open only to IMP/IMBA/GMI/Max Perutz Labs, Host: None
Monday Seminar (Internal)
Date: 2025-12-15, Time: 12:30:00, Speaker: BERKUN Kathleen (Hallacli)GRAF Max (Plaschka), Location: IMP Lecture Hall, Type: Monday Seminar, Institute: Open only to IMP/IMBA/GMI/Max Perutz Labs, Host: None
Monday Seminar (Internal)
Date: 2026-01-12, Time: 12:30:00, Speaker: BOHAUMILITZKY Lena (Pinheiro)SPEICHERT Katarzyna (Martens)NG Hing Pan (Ma), Location: IMP Lecture Hall, Type: Monday Seminar, Institute: Open only to IMP/IMBA/GMI/Max Perutz Labs, Host: None
Monday Seminar (Internal)
Date: 2026-01-19, Time: 12:30:00, Speaker: FARAWAY Rupert (Plaschka)ETHIER Elizabeth (Hallacli)RAINA Shiviya (Dammermann), Location: IMP Lecture Hall, Type: Monday Seminar, Institute: Open only to IMP/IMBA/GMI/Max Perutz Labs, Host: None
Monday Seminar (Internal)
Date: 2026-01-26, Time: 12:30:00, Speaker: WULF Paul Oliver (Tessmar)MISHRA Sachin (Stark)OGZUC Olivia (Querques), Location: IMP Lecture Hall, Type: Monday Seminar, Institute: Open only to IMP/IMBA/GMI/Max Perutz Labs, Host: None
Monday Seminar (Internal)
Date: 2026-02-02, Time: 12:30:00, Speaker: COSTANTINI Elena (Tanaka)VIOHL Niklas (Köhler)LEON-RUIZ Jesus (Dolan), Location: IMP Lecture Hall, Type: Monday Seminar, Institute: Open only to IMP/IMBA/GMI/Max Perutz Labs, Host: None
Monday Seminar (Internal)
Date: 2026-02-09, Time: 12:30:00, Speaker: MIOCIC-STOSIC Fran (Zagrovic)BELL Caelan (Gerlich)KLEINWAECHTER Ava (Slade), Location: IMP Lecture Hall, Type: Monday Seminar, Institute: Open only to IMP/IMBA/GMI/Max Perutz Labs, Host: None
Monday Seminar (Internal)
Date: 2026-02-16, Time: 12:30:00, Speaker: HOFMANN Maura (Van der Veeken)SEN Zeynep Begüm (Ma)ZEN PETISCO FIORE Ana Paula (Urban), Location: IMP Lecture Hall, Type: Monday Seminar, Institute: Open only to IMP/IMBA/GMI/Max Perutz Labs, Host: None
Monday Seminar (Internal)
Date: 2026-02-23, Time: 12:30:00, Speaker: JANKOWSKA Julia (Ameres)DOCAVO GARCIA Antonio (Jachowicz)HAONAN Bao (Dolan), Location: IMP Lecture Hall, Type: Monday Seminar, Institute: Open only to IMP/IMBA/GMI/Max Perutz Labs, Host: None
Monday Seminar (Internal)
Date: 2026-03-02, Time: 12:30:00, Speaker: RUSSETT Colleen (Berger)ZEILER Christine (Kovarik)HOLLAUS David (Gaidt), Location: IMP Lecture Hall, Type: Monday Seminar, Institute: Open only to IMP/IMBA/GMI/Max Perutz Labs, Host: None
Monday Seminar (Internal)
Date: 2026-03-09, Time: 12:30:00, Speaker: GUZMAN PEREZ Sebastian (Martinez)ROFFAY Chloe (Pinheiro)BHARDWAJ Vishakha (Schlögelhofer), Location: IMP Lecture Hall, Type: Monday Seminar, Institute: Open only to IMP/IMBA/GMI/Max Perutz Labs, Host: None
Monday Seminar (Internal)
Date: 2026-03-16, Time: 12:30:00, Speaker: ZELGER Patrick (Obenauf)SHETTY Kavya (Hein)JANSEN Ralf (Brennecke), Location: IMP Lecture Hall, Type: Monday Seminar, Institute: Open only to IMP/IMBA/GMI/Max Perutz Labs, Host: None
Monday Seminar (Internal)
Date: 2026-03-23, Time: 12:30:00, Speaker: ALAABO Mahammed (Gerlich)CA COSTA Berbara (Berger)EMTENANI Shamsi (Knoblich), Location: IMP Lecture Hall, Type: Monday Seminar, Institute: None, Host: None
Monday Seminar (Internal)
Date: 2026-03-30, Time: 12:30:00, Speaker: SCHMID Maximilian (Martens)ALARCON DEL CARMEN Alejandro (Urban)WUN Cheuk Ling (Ramundo), Location: IMP Lecture Hall, Type: Monday Seminar, Institute: Open only to IMP/IMBA/GMI/Max Perutz Labs, Host: None
Monday Seminar (Internal)
Date: 2026-04-13, Time: 12:30:00, Speaker: RAUSCHMEIER Rene (Van der Veeken)KLOSS Linda (Technau)WAGNER Clara-Anna (Otsuka), Location: IMP Lecture Hall, Type: Monday Seminar, Institute: Open only to IMP/IMBA/GMI/Max Perutz Labs, Host: None
Monday Seminar (Internal)
Date: 2026-04-20, Time: 12:30:00, Speaker: GRATZL Sascha (Karagöz)ROVERA Emanuele (Zuber)SCHAAR Benjamin (Zimmer), Location: IMP Lecture Hall, Type: Monday Seminar, Institute: Open only to IMP/IMBA/GMI/Max Perutz Labs, Host: None
Monday Seminar (Internal)
Date: 2026-04-27, Time: 12:30:00, Speaker: KLEINFERCHER Sebastian (Stark)MÜLLER Marlene (Rivron)GENIDY Rodina (Campbell), Location: IMP Lecture Hall, Type: Monday Seminar, Institute: Open only to IMP/IMBA/GMI/Max Perutz Labs, Host: None
Monday Seminar (Internal)
Date: 2026-05-04, Time: 12:30:00, Speaker: STUCHLIK Valentina (Hallacli/Falk)RAIDERS Stephan (Tanaka)MAERSCHALK Romana (Zuber), Location: IMP Lecture Hall, Type: Monday Seminar, Institute: Open only to IMP/IMBA/GMI/Max Perutz Labs, Host: None
Monday Seminar (Internal)
Date: 2026-05-11, Time: 12:30:00, Speaker: NENADOVIC Milena (Moll)MUJADZIC Amra (Mendjan)WOLKENSTEIN Felix (Leonard), Location: IMP Lecture Hall, Type: Monday Seminar, Institute: Open only to IMP/IMBA/GMI/Max Perutz Labs, Host: None
Monday Seminar (Internal)
Date: 2026-05-18, Time: 12:30:00, Speaker: BOBROVNIKOVA Lidia (Irwin)HASLHOFER Felix (Bücker)HANDLER Dominik (Brennecke), Location: IMP Lecture Hall, Type: Monday Seminar, Institute: Open only to IMP/IMBA/GMI/Max Perutz Labs, Host: None
Monday Seminar (Internal)
Date: 2026-06-01, Time: 12:30:00, Speaker: SCHIMMER Clara (Ellis)WALLNÖFER Moritz (Clausen)LIANG Siwen (Martens), Location: IMP Lecture Hall, Type: Monday Seminar, Institute: Open only to IMP/IMBA/GMI/Max Perutz Labs, Host: None
Monday Seminar (Internal)
Date: 2026-06-08, Time: 12:30:00, Speaker: NEUHOFER Olivia (Zuber)SPENCER Victoria (Dolan)SIMON Carla (Slade), Location: IMP Lecture Hall, Type: Monday Seminar, Institute: Open only to IMP/IMBA/GMI/Max Perutz Labs, Host: None
Monday Seminar (Internal)
Date: 2026-06-15, Time: 12:30:00, Speaker: SCHEPERS Sandra (Knoblich)TEUSCHL Matthias (Balzarotti/Peters)GARCIA GALLARDO Maria (Bücker), Location: IMP Lecture Hall, Type: Monday Seminar, Institute: Open only to IMP/IMBA/GMI/Max Perutz Labs, Host: None
Monday Seminar (Internal)
Date: 2026-06-22, Time: 12:30:00, Speaker: KRAVVARITI Konstantina (Clausen)BOREIKAITE Vytaute (Plaschka)SAKALLI Enes (Von Haeseler/Menche), Location: IMP Lecture Hall, Type: Monday Seminar, Institute: Open only to IMP/IMBA/GMI/Max Perutz Labs, Host: None
Monday Seminar (Internal)
Date: 2026-06-29, Time: 12:30:00, Speaker: BISHT Sneha (Schlögelhofer)MAYER Hannah (Dammermann)SRINIVASAN Navaneeth (Peters), Location: IMP Lecture Hall, Type: Monday Seminar, Institute: Open only to IMP/IMBA/GMI/Max Perutz Labs, Host: None
Monday Seminar (Internal)
Date: 2026-07-06, Time: 12:30:00, Speaker: HAMMERSCHMID Iana (Querques)DODAMANI Ananya (Campbell)DE MARZO Niccolo (Grade), Location: IMP Lecture Hall, Type: Monday Seminar, Institute: Open only to IMP/IMBA/GMI/Max Perutz Labs, Host: None
Monday Seminar (Internal)
Date: 2026-07-13, Time: 12:30:00, Speaker: JAVONOVIC Jovana (Ameres)MEIR Zohar (Dolan)VON WIREN Julius (Kovarik), Location: IMP Lecture Hall, Type: Monday Seminar, Institute: Open only to IMP/IMBA/GMI/Max Perutz Labs, Host: None
Monday Seminar (Internal)
Date: 2026-07-20, Time: 12:30:00, Speaker: DAWUD Roba (Brennecke)RAUH Felix (Berger)PLATZER Sebastian (Hein), Location: IMP Lecture Hall, Type: Monday Seminar, Institute: Open only to IMP/IMBA/GMI/Max Perutz Labs, Host: None
Monday Seminar (Internal)
Date: 2026-07-27, Time: 12:30:00, Speaker: BODO Robert (Matos)BREHM Martin (Falk)DAHAN Tal (Nordborg), Location: IMP Lecture Hall, Type: Monday Seminar, Institute: Open only to IMP/IMBA/GMI/Max Perutz Labs, Host: None
Monday Seminar (Internal)
Date: 2026-08-03, Time: 12:30:00, Speaker: PROTSENKO Liudmila (Brennecke)KRACHT Laura (Knoblich)ST JOHN Xavier (Ramundo), Location: IMP Lecture Hall, Type: Monday Seminar, Institute: Open only to IMP/IMBA/GMI/Max Perutz Labs, Host: None
Monday Seminar (Internal)
Date: 2026-08-10, Time: 12:30:00, Speaker: MOHAMMAD Umar (Pinheiro)SINGH Agastya (Jachowicz), Location: IMP Lecture Hall, Type: Monday Seminar, Institute: Open only to IMP/IMBA/GMI/Max Perutz Labs, Host: None